Как работает металлоискатель
Металлоискатель, или металлодетектор – электронное устройство, состоящее из первичного датчика (катушка с обмоткой) и вторичного узла. Приборы для обнаружения металлов разделяют на несколько типов:
- «приёмо-передача»;
- индукционные;
- импульсные;
- генераторные.
Устройство металлодетектора
Устройства средней ценовой категории в основном относятся к типу «приёмо-передачи». Принцип работы подобных металлодетекторов основан на передаче и приёме электромагнитных волн. Главными элементами прибора подобного типа являются две катушки: одна - передающая, а вторая - принимающая. Первая катушка передаёт электромагнитные волны, свободно проходящие через нейтральную среду и которые при столкновении с металлическими предметами отражаются и передаются на приёмное устройство. После того как отражённый сигнал попадает на вторую катушку, оператор зуммером информируется о нахождении цели.
Принцип работы металлоискателя
Металлодетектор индукционного типа работает по тому же принципу, что устройства «приёмо-передачи». Главное различие между ними заключается в количестве катушек с обмоткой. В индукционном металлоискателе одна катушка, которая посылает и принимает сигнал одновременно. Импульсные приборы нечувствительны к концентрации солей в грунте и включают в свою конструкцию катушку, электромагнитное поле которой создаёт на поверхности металла вихревые токи, улавливаемые детектором. Такой принцип действия снижает возможности к дискриминации, что может осложнить поиск.
Принцип работы импульсного металлодетектора
Металлоискатели генераторного типа бывают разных типов, но все они построены на основе LC-генератора. Они обладают низким уровнем чувствительности и, как правило, предназначены для того, чтобы находить металл только одного вида. Также металлодетекторы можно разделить на три категории:
- общего пользования;
- средний класс;
- профессиональное оборудование.
Катушка для металлоискателя терминатор 3
Для начала следует взять эмаль обмоточный, имеющий диаметр 0,4 мм. Сложить его так, чтобы было два конца и два начала. Далее стоит мотать с двух катушек в раз.
Теперь надо сделать передающую и принимающую катушки, для этого на фанерном листе чертится два круга 200 мм и 100 мм. По данным окружностям вбиваются гвоздики, расстояния между ними должны быть 1 см. На большую оправку наматываются 30 витков эмальпроводом. Затем следует нанести на катушку лак и умотать ниткой, затем сняв с обмотки, спаять серединку. Так получаются провода один средний и крайних два.
Полученную катушку стоит обмотать изолентой и наложить поверх кусок фольги, и сверху еще раз фольгу. Концы обмоток должны выходить наружу.
Теперь стоит перейти к приемной катушке. Здесь уже наматываются 48 витков. Для запуска генератора надо подключить передающую катушку к плате. Средний провод подключается к минусу. А у приемной катушки средний вывод не используется. Для передающей катушки нужна компенсирующая, на которую мотается 20 витков.
Осциллограф к плате подключаем так: щуп с минусом на минус платы, а плюсовой щуп — к катушке. Обязательно следует замерить частоту катушек и записать ее.
После подключения катушек по схеме, их надо поместить в специальную емкость и залить смолой. Теперь на осциллографе устанавливается время деления (10 мс и 1 вольт на клетку). Теперь следует уменьшить амплитуду до нулевого значения. Сматываем витки, пока значение вольт не достигнет нуля. Делаем компенсирующую петлю у катушки, которая будет снаружи.
Форму наполовину следует пролить смолой. Когда все застынет, надо подключить осциллограф и загнуть петлю внутрь. Далее крутить ее, пока значение амплитуды не станет минимальным. После петлю надо приклеить, проверить баланс, и теперь можно залить смолой вторую половину емкости. Катушка готова к работе.
Ремонт катушки металлоискателя
Перед тем как приступить к ремонту, следует подготовить следующие инструменты:
- Нож канцелярский;
- Лампа накаливания;
- Емкость для клея, желательно плоская;
- Специальная или эпоксидная смола;
- Средний и мелкий наждак;
- Небольшой шпатель.
В первую очередь надо просушить катушку с помощью лампы накаливания. И при помощи канцелярского ножа расширить трещины на ней. Клей выдавить на плоскую поверхность и смешать шпателем. Нанести данное вещество на катушку. В местах трещин можно накладывать побольше смолы. Теперь стоит подождать, пока все это тщательно застынет. И затем обработать наждаком, используя сначала средний, а затем мелкий. Такая процедура поможет сгладить все неровности. Таким довольно несложным способом можно реанимировать самую старую катушку от устройства для поиска металла.
Принцип действия
Что собой представляет металлоискатель? Это прибор, который с помощью определенных излучений находит металл, расположенный под землей, без непосредственного контакта с ним. Ответные данные, которые приходят, помогают определить находку и информируют об этом с помощью звукового или визуального сигнала.
Принцип действия металлоискателя
Электромагнитное поле, которое излучает прибор, контактирует с металлами, в данном случае с золотом, чем провоцирует возникновение на их поверхности вихревых токов. Путем измерения удельной электропроводности металлы идентифицируются, а данные об этом передаются сигналом.
Металлоискатели могут иметь различные параметры волн, методики обработки обратного сигнала, дополнительные функции и многое другое. Поэтому прежде чем начать делать прибор, нужно определиться, что именно вы хотите получить на выходе.
Стандартной частотой для металлоискателей является 6–20 кГц, однако для золота она должна быть несколько выше, 14–20 кГц и более. Это связано с тем, что золото часто встречается в виде крохотных самородков, поэтому нужна более высокая чувствительность. Если есть такая возможность, то хорошо иметь прибор с многочастотным настраиваемым поиском, тогда можно будет увеличить количество предметов, которые он распознает.
Среди всех схем металлоискателей в интернете специалисты советуют выбрать устройства с уравновешенной индукцией, которые в головке имеют две катушки и мощную электронную схему. Большой интерес также представляют схемы, имеющие принцип работы приемник-передатчик, действующие на высоких частотах, около 20 кГц, что позволяет отличить цветные металлы от черных.
Особенности собранного своими руками металлоискателя со схемой дискриминации металлов
Металлоискатели с простой схемой позволяют обнаруживать скрытые предметы, но для того чтобы узнать, какие именно, придётся поработать лопатой. Вместо золотой монеты или военной каски, можно найти всего лишь кусок трубы и потратить на это много времени. Чтобы облегчить задачу поисковикам, детекторы стали оснащаться дискриминаторами, которые позволяют различать тип металла и пропускать различный мусор. Самые простые способы определения типов металлов были реализованы в старых приборах и устройствах начального уровня и имели два режима – «все металлы» и «цветные». Функция дискриминации позволяет оператору реагировать на фазовый сдвиг определённой величины, сравниваемый с настроенным (эталонным) уровнем. При этом прибор не может различать цветные металлы между собой.
В профессиональных металлоискателях используются дискриминаторы с выделением диапазона. Используемые в подобных приборах микропроцессорные системы позволяют запрограммировать устройство на реагирование только на определённые группы металлов. Дискриминация полезна на замусоренных участках, но снижает глубину обнаружения на 10-20%.
Металлоискатель своими руками: схема на золото
Подготовка печатной платы
Сперва нужно подготовить печатную плату, где в последующем будут располагаться все детали и узлы металлоискателя. В основном для этого используют метод лазерно-утюжной технологии (сокр. ЛУТ).
На этом этапе для производства платы необходимо следовать таким пунктам:
- Для начала с помощью обыкновенного лазерного принтера нужно напечатать схему. Она элементарно создаётся через программу Sprint-layout. В качестве материала лучше использовать тонкую фотобумагу.
- Необходимо провести предварительную подготовку платы. Она делается из текстолита. Её размеры должны быть в пределах 84х31. Сначала она ошкуривается, а потом проводится очистка раствором.
- На плату прикрепляется распечатанная схема лицевой стороной. Сверху необходимо положить лист А4 и прогладить горячим утюгом для переноса схемы на текстолит.
- После того как схема перенесена на плату, не убирая бумаги, вся конструкция помещается в воду и аккуратно убирается бумага.
- Если образовались размазанные элементы, их нужно поправить с помощью иголки или шила.
- На следующем этапе необходимо поместить плату в раствор хлорного железа.
- Тонер можно удалить любым растворителем, например, ацетоном.
- Просверлить отверстия для будущего крепления на металлоискатель.
- В конце необходимо сделать луд дорожек платы. Для этого используется раствор ЛТИ-120. Им нужно пропаять полностью схему.
Самодельный металлоискатель «Пират»: схема и подробное описание сборки
Самодельные изделия на базе металлоискателя серии «Пират» являются одними из самых популярных среди радиолюбителей. Благодаря хорошим рабочим качествам прибора, он способен «обнаруживать» объект на глубине от 200 мм (для мелких предметов) и 1500 мм (для крупных объектов).
Детали для сборки металлоискателя
Пиратский металлоискатель — это импульсный прибор. Для изготовления устройства вам потребуется приобрести:
- Материалы для изготовления корпуса, стержня (можно использовать пластиковую трубку), подставки и так далее.
- Проволока и изолента.
- Наушники (подходят к плееру).
- Транзисторы — 3 штуки: ВС557, IRF740, ВС547.
- Микросхемы: К157УД2 и НЭ
- Конденсатор керамический — 1 нФ.
- 2 пленочных конденсатора — 100 нФ.
- Электролитические конденсаторы: 10мкФ (16В) — 2шт, 2200мкФ (16В) — 1шт, 1мкФ (16В) — 2шт, 220мкФ (16В) — 1шт.
- Резисторы — 7 штук по 1; 1,6; 47; 62; 100; 120; 470 кОм и 6 штук на 10, 100, 150, 220, 470, 390 Ом, 2 штуки на 2 Ом.
- 2 диода 1N148.
Схемы металлодетектора для изготовления своими руками
Классическая схема металлоискателя серии Pirate построена на микросхеме NE555. Работа устройства зависит от компаратора, выход которого подключен к ИС генератора импульсов, второй — к катушке, а выход — к громкоговорителю. В случае обнаружения металлических предметов сигнал с катушки поступает на компаратор, а затем на громкоговоритель, который предупреждает оператора о наличии искомых предметов.
Карту можно разместить в простой распределительной коробке, которую можно приобрести в магазине электроснабжения. Если такого инструмента вам мало, вы можете попробовать изготовить прибор более совершенной конструкции, чтобы помочь вам со схемой изготовления металлоискателя применительно к золоту.
Как собрать металлоискатель без использования микросхем
В этом устройстве для генерации сигналов используются транзисторы советского образца КТ-361 и КТ-315 (могут использоваться аналогичные радиодетали).
Как собрать печатную плату металлоискателя своими руками
Генератор импульсов собран на микросхеме NE555. Выбирая C1 и 2 и R2 и 3, частота регулируется. Импульсы, полученные в результате сканирования, передаются на транзистор Т1 и передают сигнал на транзистор Т2. Усиление звуковой частоты происходит на транзисторе BC547 на коллектор и подключаются наушники.
Для размещения радиодеталей используется печатная плата, которую легко изготовить своими руками. Для этого мы используем кусок фольги гетинакса, покрытый медной электроизоляционной фольгой. Переносим на него соединительные детали, размечаем точки крепления, просверливаем отверстия. Покрываем дорожки защитным лаком и после высыхания опускаем будущую доску хлорного железа для гравировки. Это необходимо для удаления незащищенных участков медной фольги.
Как сделать катушку для металлоискателя своими руками
Для основы понадобится кольцо диаметром около 200 мм (в качестве основы можно использовать обычные деревянные круги), на которое намотана проволока 0,5 мм. Для увеличения глубины обнаружения металла рама катушки должна быть от 260 до 270 мм, а количество витков должно составлять 21-22 об. Если под рукой нет ничего подходящего, можно намотать катушку на деревянную основу.
Катушка из медной проволоки на деревянной основе
Иллюстрация | Описание акции |
Для обертывания подготовьте доску с направляющими. Расстояние между ними равно диаметру основания, на котором вы будете устанавливать катушку. | |
Оберните провод по периметру крепежа на 20-30 витков. Закрепите обмотку липкой лентой в нескольких местах. | |
Снимите обмотку с основания и придайте ей округлую форму, при необходимости дополнительно закрепите обмотку в нескольких других местах. | |
Подключите схему к устройству и проверьте его работу. |
Катушка из витой пары за 5 минут
Нам понадобится: 1 витая пара 5 кат 24 AVG (2,5мм), нож, паяльник, припой и мультитестер.
Иллюстрация | Описание акции |
Скатайте пряжу в два витка косичкой. Оставьте по 10 см с каждой стороны. | |
Зачистите обмотку и освободите провода для подключения. | |
Соединяем жилки по схеме. | |
Для лучшей фиксации приварите их паяльником. | |
Испытайте катушку так же, как и устройство с медным проводом. Обмоточные кабели необходимо припаять к многожильному проводу диаметром 0,5-0,7 мм. |
Начнем с механических конструкций глубинных рамок для металлоискателя.
Глубинные рамки небольших размеров, устанавливают на штангу как и обычную катушку, но есть ограничения по весу и габаритам. Поэтому такая конструкция подходит для рамок диаметром до 60-70см. Большая рамка становится слишком тяжелой и ее уже неудобно носить таким способом.
Каркас глубинной катушки для металлоискателя изготавливают из пластиковых труб, без использования металлических элементов. Трубу выбираете в зависимости от способа которым вы ее будит соединять, и в зависимости от размеров вашей рамки, чтобы труба обеспечивала достаточную жесткость конструкции!
Небольшие катушки обычно делают неразборными в форме кольца или квадрата.
Вот несколько фотографий таких рамок:
Для рамок больших размеров, неразборная конструкция, уже неудобна для транспортировки, да и носить на штанге такую рамку уже тяжело. Наиболее распространенным решением для больших рамок, это разборный квадратный каркас с накладной поисковой петлей или петлей пропущенной вовнутрь трубного каркаса.
В таком случае, каркас рамки изготавливается из пластиковых труб, а поисковая катушка мотается многожильным проводом в изоляции! ПРОВОД ДОЛЖЕН БЫТЬ ОБЯЗАТЕЛЬНО МНОГОЖИЛЬНЫМ, так как при разборке и транспортировке глубинной катушки, провод будит гнуться и одножильный провод в итоге может переломиться!
Такие рамки носят обычно вдвоем:
Но есть варианты конструкций глубинного металлоискателя для самостоятельной переноски:
Вот еще несколько вариантов конструкций глубинных металлодетекторов и их катушек:
Намотка глубинной рамки
Для намотки глубинных рамок рекомендуется использовать многожильный провод в изоляции, диаметром 0,5-0,75мм.
Таблица количества витков для глубинных рамок различного размера и их максимальная глубина обнаружения с металлоискателями ПИРАТ и Кощей 5И:
40*40см | 60*60см | 90*90см | 120*120см | 150*150см | |
Количество витков | 19 | 16 | 13 | 11 | 10 |
Дальность обнаружения каски с МД ПИРАТ | 0,8м | 0,9м | 1м | 1,1м | 1,25м |
Максимальная дальность обнаружения с металлоискателем ПИРАТ | 1,7м | 2,3м | 2,6м | 3м | 3,5м |
Дальность обнаружения каски с металлоискателем Кощей 5ИГ | 1м | 1,2м | 1,25м | 1,5м | 1,6м |
Максимальная дальность обнаружения с металлоискателем Кощей 5ИГ | 2,3м | 3м | 3,5м | 4м | 5м |
Желательно после намотки рамки, витки стянуть между собой изолентой или скотчем, это уменьшит межвитковую емкость и сделает петлю более прочной. Провод от рамки к электронному блоку можно изготовить из того же провода, которым и намотана рамка, свив его с шагом 1 виток на 1 см. А затем обжать термоусадочной трубкой или замотать изолентой.
Вот так можно легко изготовить глубинную рамку для импульсного металлоискателя, и получить полноценный глубинный металлоискатель не уступающий по глубине фирменным металлодетекторам.
П О П У Л Я Р Н О Е:
- Список сокращений в описаниях телевизоров.
В схемах и описаниях часто встречаются сокращения узлов телевизора. Таблица ниже, поможет начинающему радиолюбителю разобраться во всех сокращениях схем отечественных и импортных телевизоров. Подробнее….
Простой металлоискатель своими руками
Металлоискатель на срывах синхронизации «Бабочка»
Для начинающих простая схема металлоискателя на двух катушках, основана на принципе срыва синхронизации этих самых генераторов. В интернетe есть много разных схем металлоискателей, но правильно настроить и отрегулировать собранную схему без осциллографа достаточно тяжело начинающему радиолюбителю. Мы предлагаем собрать простой металлоискатель своими руками с простыми настройками. Подробнее….
Учимся печатать быстро на клавиатуре
Сейчас компьютеры прочно вошли в нашу жизнь. Работая на компьютере приходится часто печатать. А вы умеете быстро печатать на клавиатуре?
Вы ищите буквы и печатаете одним пальцем? Небольшая бесплатная программка Rapid Typing Tutor поможет вам освоить клавиатуру компьютера и научит вас в игровой и непринуждённой форме печатать быстро.
Подробнее….
Популярность: 24 999 просм.
www.mastervintik.ru Многие любители поиска сокровищ, и просто люди пытающиеся сэкономить, задаются вопросом как сделать металлоискатель своими руками. Мы же сразу отметим, что из подручных средств можно сделать любительское устройство металлодетектора по своим характеристикам намного уступающее профессиональным приборам. Хоть что бы как то наблизится по уровню поиска к ним, нужно как минимум хорошо знать радиотехнику, разбираться в схемотехнике и затратить намного больше времени и средств чем предлагается нами в этой статье. Мы же приводим инструкцию о том, как сделать самый простой металлоискатель в домашних условиях своими руками. По этому, не стоит ожидать от него чего то большего чем выявление небольших металлических объектов на (или) неглубоко в земле. Самодельный металлоискатель также годится как прибор для развлечения с детьми, обнаружения гаек, гвоздей, монеток. Для более серьезных целей следует купить металлоискатель профессионального типа. Прежде чем переходить хоть к каким-то действиям, что бы сделать металлоискатель своими руками нужно понимать, что же он собою являет и по каких принципах работает.
Подавляющее большинство металлоискателей независимо от типа имеют схожую конструкцию. По этому, предложенные нами методы создания металлоискателя своими руками отличаются только отчасти. Профессиональный металлоискатель состоит из нескольких частей: ручки которая приспособлена для комфортного ношения и детектирования, самого детектора – зачастую им служит котушка и коробки управления в которую входит аккумулятор, микродинамик, плата или микропроцессор.
Принцип работы металлоискателя Металлоискатели любой сложности для обнаружения металла работают на эффекте смены магнитного поля испускаемого котушкой детектором. Магнитное поле поисковой котушки направляется в землю, и при проведении котушкой над металлическим объектом меняет свою тональность. Эти перемены улавливаются второй котушкой которая сообщает также про находку через тональный сигнализатор. Таким образом, в непосредственной близости с металлическим объектом из за эффекта магнитного притяжения меняется тональность поля которую мы и регистрируем. Также, становится очевидным тот факт что чем больше поисковая котушка тем мощнее будет прибор. Но, для обнаружения мелких объектов предпочтительно иметь одновременно мощную но маленькую котушку, такое сочетание практически невозможно сделать в металлоискателе своими руками. Как видим для создания металлоискателя нужно в первую очередь сделать поисковую головку – детектор, который и будет улавливать сигнал. Мы предлагаем две простые но работающие инструкции для создания самого простого металлоискателя своими руками из подручных средств.
Технические характеристики металлоискателя Соха 3TD-M:
- Рабочая частота – от 5 до 17 кГц (Зависит от датчика);
- Баланс грунта – ручной;
- Питание металлоискателя – 12 вольт;
- Ток потребления (Без подсветки и при отсутствии металла) – 25 мА;
Металлоискатель имеет следующие органы управления:
- 2 Кнопки Sens – резулировка чувствительности + подсветка экрана + фильтры.
- Ручку регулировки звука.
- Ручку баланса грунта.
Во время работы, на дисплее отображается следующая информация:
- В верхней строке: «S06» – порог чувствительности, «F1» — номер фильтра, «SX0» — опция вычитания грунта по каналу Х, Напряжение питания.
- В нижней строке отображается шкала VDI: первые 3 столбика черные металлы (по 15 градусов) и 12 справа — цветные металлы (С шагом 7,5 градуса).
Проект металлоискателя СОХА 3ТД-М начат в 2012 году, но уже я не смог найти многие полезные данные по его изготовлению, поэтому если кого-то остались скачанные материалы, прошу прислать для дополнения статьи. А ниже будит та информация которая была еще найдена.
Схема металлоискателя Соха 3TD-M:
Собранная плата металлоискателя Соха 3 ТДМ выглядит следующим образом:
Все данные по изготовлению плат для металлоискателя соха 3, собраны в Один архив (печатная плата перед и зад, сверловка, зеркало и файлы Пикад —
Прошивка для микроконтроллеров металлоискателя Соха -3TD-M
(Версия 11) —
При прошивке микроконтроллера PIC12F629, биты конфигурации необходимо установить следующим образом:
Поставить галочку-PWRT
Поставить галочку-BODENДля контролера PIC16F876A биты ставим следующимобразом:
Поставить галочку-PWRT
Поставить галочку-BODEN
Видео по настройки фазы ферритом, для металлоискателя Соха 3TD-M
(При настройке: регулятор GB, на Сохе-3 в центральном положении.На FORTUNE 160 шагов, цифрового резистора.)
Заключение: Соха 3TD-M — интересные вариант металлоискателя, с неплохими задатками. Но в свете недостаточно подробной информации? в процессе его изготовления и настройки могут возникнуть трудности. Также остается вопрос с прошивкой: (На начальном этапе, автор ограничивал количество включений прибора, после чего необходимо было оплатить «символическую» сумму и получить пинкод, как обстоит дело с этим вопросом в более поздних версиях неясно!)
Металлодетекторы используются для поиска металла в почве на определенной глубине. Данное устройство можно собрать самостоятельно в домашних условиях, имея хотя бы минимальный опыт в этом деле или же следуя четким указаниям инструкции. Главное – желание и наличие необходимых инструментов.
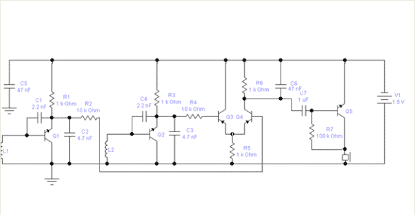
Схема металлоискателя на транзисторах
Схема металлоискателя на транзисторах
Несложная схема на распространённых элементах. Необходимо транзисторы серии К315Б или К3102, резисторы, конденсаторы, наушники, элемент питания. Номиналы показаны на схеме.
Видео: Как правильно сделать металлоискатель (металлодетектор) своими руками
На первом транзисторе собран задающий генератор с частотой 100 ГЦ, а на втором собран поисковый генератор с такой же частотой. В качестве поисковой катушки взял старый пластмассовый ковш диаметром 250 мм, обрезал его и намотал медный провод сечением 0,4 мм2 количеством 50 витков. Собранную схему поместил в небольшую коробочку, загерметизировал и все закрепил на штанге с помощью скотча.
Схема с двумя генераторами одинаковой частоты. В режиме ожидания сигнал отсутствует. Если в поле катушки появляется металлический предмет, то меняется частота одного из генераторов и появляется звук в наушниках. Аппарат достаточно универсальный и обладает хорошей чувствительностью.
Схема металлоискателя на микросхеме К561ЛЕ5
Несложная схема на простых элементах. Необходимо микросхема, конденсаторы, резисторы, наушники, источник питания. Желательно сначала собрать катушку L2, как показано на фото:
Соединение кругов
На одном элементе микросхемы собран задающий генератор с катушкой L1, а катушка L2 используется в цепи поискового генератора. При попадании в зону чувствительности металлических предметов меняется частота поискового контура и меняется звук в наушниках. Ручкой конденсатора С6 можно отстроить лишние шумы. В качестве элемента питания используется батарея напряжением 9В.
В завершение могу сказать, что собрать прибор может каждый человек знакомый с основами электротехники и обладающий достаточным терпением, чтобы довести начатое дело до конца.
Это интересно: Гидроаккумулятор в системе водоснабжения частного дома: объясняем досконально
Металлоискатель на основе низкочастотного LC-генератора
На рис. 2 — 4 показана схема металлоискателя с другим принципом действия, основанным на использовании низкочастотного LC-генератора и мостового индикатора изменения частоты. Поисковая катушка металлоискателя выполнена в соответствии с рис. 2, 3 (с коррекцией числа витков).
Рис. 2. Поисковая катушка металлоискателя.
Рис. 3. Поисковая катушка металлоискателя.
Выходной сигнал с генератора поступает на мостовую измерительную схему. В качестве нуль-индикатора моста использован высокоомный телефонный капсюль ТОН-1 или ТОН-2, который можно заменить стрелочным или иным внешним измерительным прибором переменного тока. Генератор работает на частоте f1, например, 800 Гц.
Мост перед началом работы балансируют на нуль подстройкой конденсатора С* колебательного контура поисковой катушки. Частоту f2=f1, при которой мост будет сбалансирован, можно определить из выражения:
Изначально в телефонном капсюле звук отсутствует. При внесении в поле поисковой катушки L1 металлического предмета, частота генерации f1 изменится, произойдет разбалансировка моста, в телефонном капсюле будет слышен звуковой сигнал.
Рис. 4. Схема металлоискателя с принципом действия, основанным на использовании низкочастотного LC-генератора.
Основные параметры
Как и любое техническое устройство металлодетектор обладает определенными параметрами, характеризующими их функциональные свойства.
Глубина обнаружения
На первом месте стоит глубина обнаружения металла. Кстати, многие компании, производящие подобные устройства не показывают предельную глубину, на которой их продукция может обнаружить металлические изделия. И если такая цифра и указана, то, скорее всего, это данные полученные во время лабораторных испытаний. То есть, реальные, полевые условия существенно отличаются от лабораторных (полигонных).
Это значит, что при выполнении реальной работы своими руками, глубина обнаружения будет несколько меньше, чем указано в паспорте. Почему так происходит? Дело в том, что состав грунта оказывает существенное влияние на способности металлодетектора. В самом деле, одно дело вести поиск в речном песке, а другое в грунте с высоким содержанием железа. Металлические изделия, особенно те, которые длительное время находятся на глубине, окисляются и изменяют свои свойства и это оказывает влияние на возможности обнаружения объекта.
Глубина обнаружения металлоискателем
Большая часть современных металлоискателей может найти металлические объекты на глубине до 2,5 м, специальные глубинные изделия могут обнаружить изделие на глубине до 6 метров.
Частота работы
Второй параметр – это частота работы. Все дело в том, что низкие частоты позволяют металлоискателю видеть на довольно большую глубину, но мелкие детали они увидеть не в состоянии. Высокие частоты позволяют заметить мелкие объекты, но не допускает просмотра грунта на большую глубину.
Самые простые (бюджетные) модели работают на одной частоте, модели которые относят к среднему ценовому уровню используют в работе 2 и более частоты. Существуют модели, которые при поиске применяют 28 частот.
